50人被确定为2025年自治区“天山工匠”培育对象
发布时间: 2025年11月04日 23:22:58 来源:石榴云/新疆日报原创
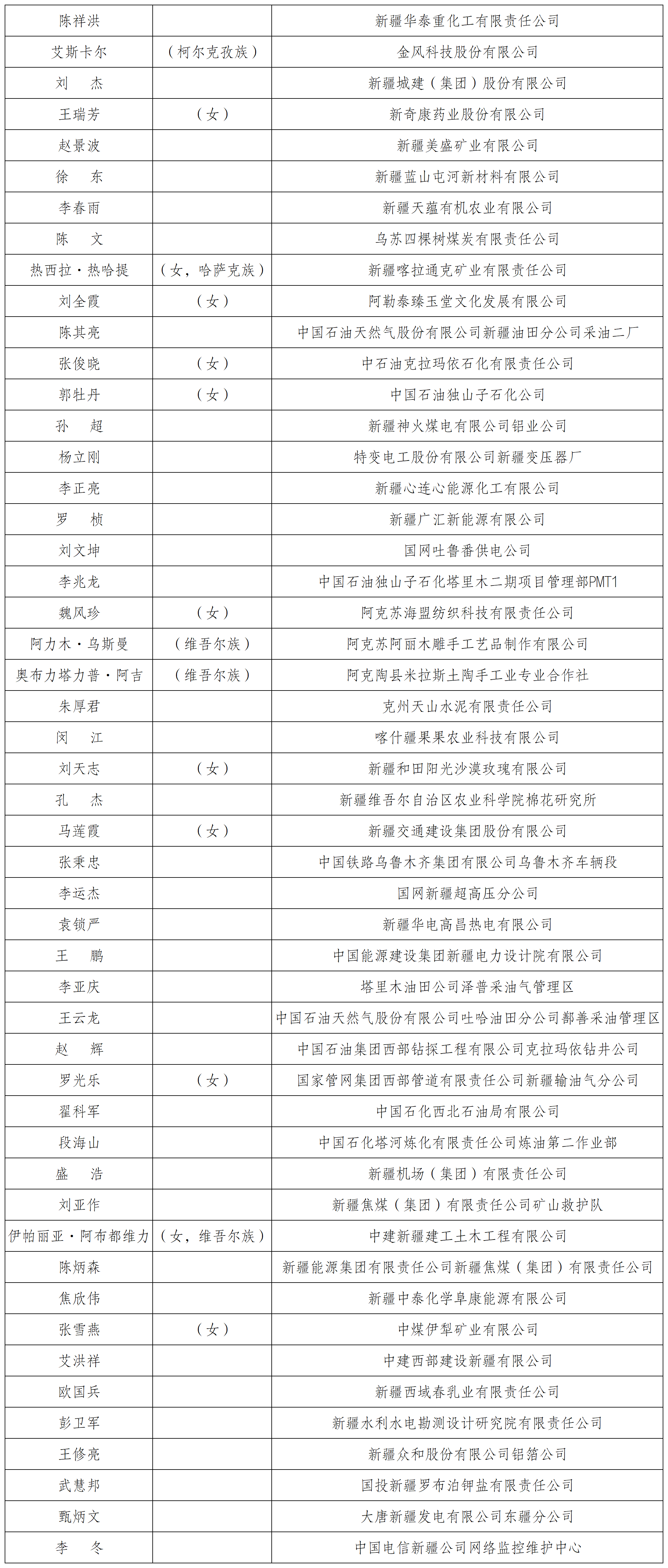
11月3日,自治区总工会发布2025年“天山工匠”培育对象名单,经推荐、形式审查、网络评审、会议评议及公示等程序,陈祥洪等50人被正式确定为2025年“天山工匠”培育对象。
“天山工匠”计划是自治区为加快高技能人才队伍建设实施的重要举措。该计划旨在培养更多高素质的技术技能人才、能工巧匠和大国工匠,为自治区经济社会发展提供坚实的技能人才支撑。
自2018年《自治区天山工匠计划实施细则》颁布以来,新疆已逐步建成覆盖全区的高技能人才培养网络,每年培训重点产业高技能人才1万人;2020年推行企业技能人才自主评价后,85家企业能自主评定员工技能等级,且结果直接与薪酬挂钩。
2025年“天山工匠”培育对象名单:

图片数据来源:新疆工会微信公众号
综合来源:新疆工会微信公众号、石榴云/新疆日报